网站首页
工作动态
通知公告
法律法规
标准规范
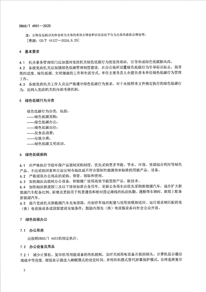
技术产品
宣传培训
当前位置:
首页
/ 【地标】党政机关绿色低碳行为规范
【地标】党政机关绿色低碳行为规范
发布时间:2026-01-09
来源:局公共机构节能管理处
浏览次数:
次
【
大
中
小
】
【打印文本】
分享到:
DB65T+4901-2025FDIS
扫一扫在手机打开当前页
扫一扫在手机打开当前页
< img src="//www.xinjiang.gov.cn/phpstat/count/10000001/10000001.php" alt="PHPStat Analytics"/>